近日,中国科协“风启学林”年度评选活动活跃组织风云榜揭晓,长春科技学院“薪火工作室”荣获“2021年度活跃组织”,标志着学校学风建设迈向新阶段,为日后进一步加强和改进学风建设,建立长效机制和互助效益,促进学生成长成才提供良好渠道。

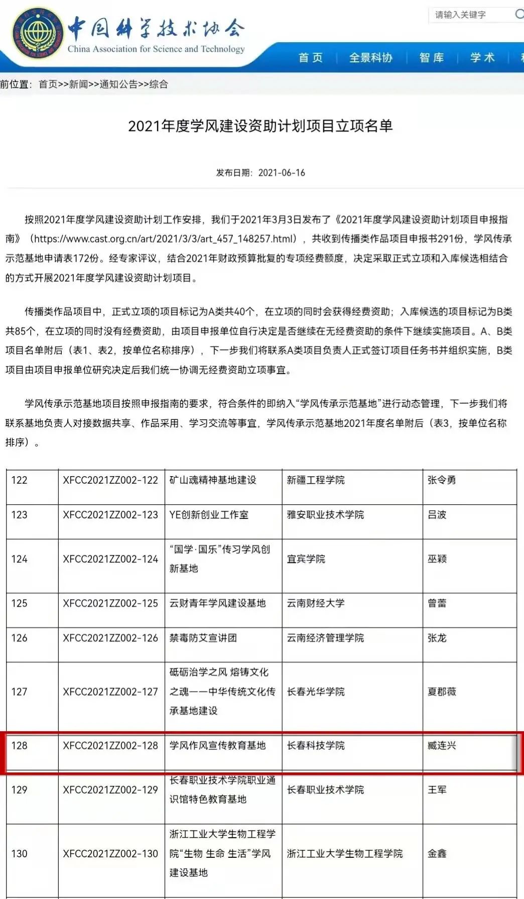
据悉,“学风传承示范基地”是根据中国科协办公厅、教育部办公厅、共青团中央办公厅、中科院办公厅、工程院办公厅《关于联合开展2021年“共和国的脊梁——科学大师名校宣传工程”》的工作安排,面向高校和科研院所开展学风建设资助的一项计划,旨在支持高校院所广泛建立学生社团、主题工作室、兴趣小组等,打造具有时代特色的学风传承示范基地,发挥青年学生主体作用。2021年6月16日,中国科协公布2021年度学风建设资助计划项目立项名单。长春科技学院《学风作风宣传教育基地》项目经过自主申报、专家评议等层层选拔,获批成为本年度“学风传承示范基地”立项项目(批准号:XFCC2021ZZ002-128)。

项目申报成功后,长春科技学院继续聚焦于建党百年,结合党史学习教育,着力培养担当民族复兴大任的时代新人,引导学生听党话、跟党走,生动体现科技工作者把革命精神内化于心、外化于行,用优良的作风学风投身中华民族伟大复兴宏伟事业中的主题优秀作品。

“薪火工作室”工作室由生命科学学院党副总支书记、副院长臧连兴牵头成立,成员涵盖相关管理人员、学工队伍和导师队伍,科学合理的成员结构为基地建设提供了坚强的组织保障。立足新时代大学生成长成才特点和思想政治教育要求,精心创作内涵丰富、形式新颖、传播价值高的学风建设作品,形成一批体现学科特色、学院办学传统,集思想性、时代性、创新性、实践性为一体的学风建设品牌,将理论研究与实践育人结合,促进科学家精神进课堂、进宿舍、进头脑,引领学校青年学生做优良学风的传承者和践行者。

工作室在中国科学技术协会网陆续发布《行走印记——2021长春科技学院学生作品展》、《在风中》、《一起》、《成长守护者 | 赵雪:春风化雨,润物无声》以及《关注心理健康 关爱学生成长》这五篇作品,引起热烈反响,“薪火工作室”获得“2021年度活跃组织”。同时,《成长守护者》这个作品获得优秀传播作品。这些奖项是对学风传承的肯定,将激励长春科技学院继续推进学风传承项目,在“勤学、弘毅、唯实、创新”的学风路上,扎实推进工作,严格落实中国科协的相关要求,加强学校学风建设,引领学风建设再上新台阶。