2月24日,我们长春科技学院鹿茸科学与产品技术研究所(下文简称鹿茸所)李春义教授团队联合西北工业大学邱强教授团队、空军军医大学黄景辉教授团队与吉林农业大学李志鹏教授团队,在国际顶级学术期刊《Science》,在线发表题为“A population of stem cells with strong regenerative potential discovered in deer antlers”的研究成果。该研究是由西工大邱强教授和长科鹿茸所李春义教授共同发起,也是完成李春义教授40年辛勤耕耘鹿茸生物学的一个夙愿。为了把合作落实到实处,邱教授接纳了李教授的硕士研究生秦涛作为博士生,秦涛与其师兄张国坤博士精诚合作一起完成了论文的主要部分,分别列为文章的共同第一作者。邱强教授和李春义教授分别列为论文的第一和第二通讯作者。在参与的九个单位中,我校一举拿下第二单位。该论文一共22名作者,其中我校就占了5名。该论文是我校教师首次登顶《Science》期刊,实现了我校乃至双非院校CNS主刊文章零的突破。该论文探索了鹿茸再生机制,描绘出了鹿茸再生的单细胞图谱,为器官再生、再生医学添上了重要的一笔。
 

 
    哺乳动物在很大程度上失去了再生附属物或器官的能力。一个例外是鹿茸的年度再生,这为研究哺乳动物的器官再生提供了有价值的模型。该论文首次在鹿茸中发现、鉴定并分离了一群具有强大再生潜能的干细胞群,并且证实了这群细胞可能是哺乳动物断肢再生所必需的。这一发现给哺乳动物器官损伤修复和附肢再生带来新的见解和策略。
    该研究建立单细胞分辨率的鹿茸再生发育细胞图谱,包括间充质细胞(PMCs),成纤维细胞,软骨细胞,成骨细胞,免疫细胞,内皮细胞和血管周细胞等。其中,研究人员识别出一个PMC类群,在鹿茸再生中发挥重要作用。在对细胞类型进行更为细致的划分后,研究人员分析了鹿茸再生过程中细胞图谱的动态变化。他们发现,在鹿茸脱落前和再生0天时,再生组织主要由3类间质细胞组成(PMC1,PMC2,PMC3);而到再生5天时,细胞异质性明显增加,出现了第四个间质细胞类群,即PMC4细胞群。接下来一组实验,展示了这群PMC4细胞的强大骨再生能力。研究人员分别将不同阶段的鹿茸组织移植到裸鼠(不会产生免疫排异)模型中,可以看到:移植再生0天鹿茸组织最终形成的组织以成纤维细胞为主;移植再生5天鹿茸组织后,裸鼠在45天后形成了类似鹿茸的组织(骨和软骨组织)。进一步实验则证实,再生的骨和软骨来自于移植组织而非裸鼠本身。
    这些PMC4细胞特异高表达TNN、TNC、PTN、DLX5等再生相关基因,并且PMC4可以向下分化为成软骨细胞和软骨细胞,都表明PMC4是鹿茸骨再生的关键细胞群。基于上述结果,研究人员将再生5天组织定义为“鹿茸再生芽基”,将PMC4细胞群定义为“鹿茸芽基祖细胞”(ABPCs)。
 

鹿茸再生中的细胞命运演化过程及ABPCs的发现
 
    研究作者将鹿茸再生芽基的单细胞转录组数据与可再生的小鼠指尖、不可再生的小鼠指尖、蝾螈四肢和斑马鱼尾鳍的再生芽基单细胞转录组数据进行了分析比较,发现可再生的小鼠指尖芽基中存在类似于ABPCs的细胞群,而其它芽基中不存在这群细胞。这一差异提示,哺乳动物与其它非哺乳动物有着不同的再生机制,而ABPCs或许在哺乳动物的附肢再生中发挥重要作用。
 

ABPCs可能是哺乳动物断肢再生所必需的
 
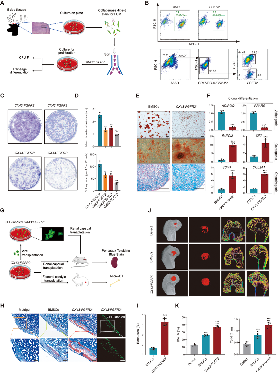
    随着研究人员对ABPCs的分析逐步深入,鹿茸能够快速生长的奥秘也随之揭开。利用表面特征标志物(FGFR2和CX43),研究人员将ABPCs从鹿茸再生5天组织中分离出来进行研究。相比人类骨髓干细胞(BMSCs),ABPCs有更强的自我更新能力,以及更显著的成软骨和成骨的能力。裸鼠肾囊膜下异位成骨模型以及兔子骨缺损修复模型的实验结果,进一步证实ABPCs的骨骼修复能力显著优于大鼠BMSCs,为骨骼再生医学研究提供了一类新的干细胞类群。
 

ABPCs具有强大的骨再生潜能
 
    为了进一步研究鹿茸快速生长的细胞和分子机制,作者对鹿茸快速生长阶段生长中心的5个组织层进行了单细胞转录组测序以及Bulk转录组测序,发现ABPCs位于鹿茸的尖部,提供了鹿茸持续生长的干细胞池。通过与小鼠胚胎骨骼发育单细胞数据的比较,作者鉴定出了151个与骨骼发育相关的保守基因,涉及MAPK、BMP和TGFβ等信号通路。
 

鹿茸快速生长机制
 
    总的来说,这项工作建立了鹿茸再生全周期的时间-空间细胞图谱,系统描述了鹿茸再生和快速生长的细胞分子机制;鉴定出一类哺乳动物特有的干细胞群,发现该细胞群展现出了极强的自我更新及骨骼修复的能力。该研究为理解哺乳动物再生提供了全新的认知,同时为再生医学提供了新的研究方向。