2月24日,长春科技学院鹿茸科学与产品技术研究所(下文简称鹿茸所)李春义教授团队联合西北工业大学邱强教授团队、空军军医大学黄景辉教授团队与吉林农业大学李志鹏教授团队,在国际顶级学术期刊《Science》,在线发表题为“A population of stem cells with strong regenerative potential discovered in deer antlers”的研究成果。该论文是长春科技学院教师首次登顶《Science》期刊,实现了该校乃至双非院校CNS主刊文章零的突破。该论文探索了鹿茸再生机制,描绘出了鹿茸再生的单细胞图谱,为器官再生、再生医学添上了重要的一笔。

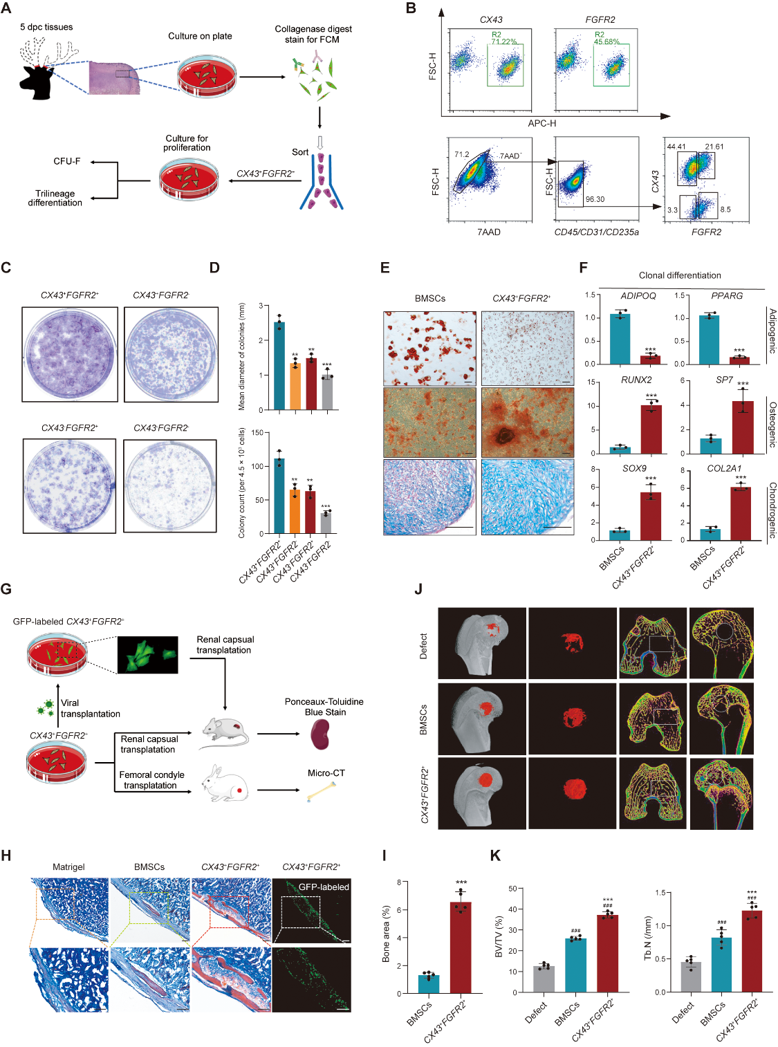
  哺乳动物在很大程度上失去了再生附属物或器官的能力。一个例外是鹿茸的年度再生,这为研究哺乳动物的器官再生提供了有价值的模型。该论文首次在鹿茸中发现、鉴定并分离了一群具有强大再生潜能的干细胞群,并且证实了这群细胞可能是哺乳动物断肢再生所必需的。这一发现给哺乳动物器官损伤修复和附肢再生带来新的见解和策略。




  此次研究建立了鹿茸再生全周期的时间-空间细胞图谱,系统描述了鹿茸再生和快速生长的细胞分子机制;鉴定出一类哺乳动物特有的干细胞群,发现该细胞群展现出了极强的自我更新及骨骼修复的能力。该研究为理解哺乳动物再生提供了全新的认知,同时为再生医学提供了新的研究方向。
  原文链接:http://news.cnjiwang.com/jwyc/202302/3692216.html#20898