疫情防控校园保卫战打响以来,长春科技学院多措并举发挥思想政治工作威力,采取以一个目标、一个倡议、四个专栏、五项活动为内容的“1145”宣传教育举措提高新闻舆论传播力、引导力、影响力、公信力,加强家校互动和对广大师生思想政治引领,多层次、全方位、立体式讲好校园抗疫情故事,唱响主旋律,壮大正能量,提振精气神,汇聚师生抗疫强大精神力量。
一个目标,家校共抗疫
“真的很庆幸孩子选择了长科这所高校!”3月17日,2020级学生王思瑀突然出现面瘫情况,长科上下高度重视,安排专家教授进行诊治,学生母亲在得知孩子得到及时救治后,专门写来感谢信。

“孩子安全吗?”“上网课、做核酸、排查、隔离……”“成立远程医疗心理咨询服务组,开通远程医疗咨询服务通道”……针对大学生家长担心的孩子生命健康问题,长春科技学院充分发挥高校宣传窗口阵地作用,围绕家校打赢校园保卫战目标,把做好宣传工作作为家校共抗疫的桥梁和纽带,强化内宣外宣,打造线上线下互通有无的师生家长信息平台。统筹长科新媒体平台,构建网络宣传矩阵,通过新闻资讯、短视频、海报等加大内宣力度,回应家长关注关切。加强与各新闻媒体平台的沟通协作,充分展示长春科技学院校园抗疫外宣亮点。先后推出《筑牢“防护墙”,集聚打赢“底气”》《长春科技学院保质保量做好线上教学》《长春科技学院战“疫”党员突击队在行动》《云端课堂,“十八般武艺”亮眼》《来自长科两名学生家长的讲述》《长春科技学院:暖心救治获感谢》等报道宣传疫情防控经验做法、线上教学、暖心故事、特色举措,营造了万众一心抗击疫情的浓厚氛围,真实反映了长科在疫情防控中快速反应、有力坚决、紧密智控、高效协调的应急机制,让家长适时了解长科防疫情况,吃了“定心丸”。
截至目前 ,人民网、中国吉林网、长春发布等多家权威平台报道学校疫情防控工作稿件25篇 。吉林省教育厅、思政中心采纳8部文艺作品。《高校五人组合唱万疆为长春加油》登上抖音同城热榜第一名,《即使不容“疫”,也要积极向上啊》短视频快手平台浏览量达30万,让家长全方位了解了长科抗疫现状。



得知长科出台了校园疫情防控多条“硬核”举措,学生家长纷纷通过多种渠道留言:“很感激长科为学生生命健康安全做的一切。”……盛赞长科抗疫举措,致敬长科一线抗疫人员,鼓舞长科学子,确保了校园安全稳定。


一个倡议,唱响主旋律
校园保卫战打响以来,长春科技学院闻令而动,迅速启动疫情防控宣传报道应急响应机制。全校上下分秒必争,立即进入应急状态,制定《战疫期间新闻宣传报道工作方案》,组织精干报道团队,全方位全立体报道。第一时间印发《致长科学子的疫情防控倡议书》《众志成城全力抗疫倡议书》《致长春科技学院全体师生线上教学倡议书》,倡议全体师生提高政治站位,众志成城、共抗疫情。线上教学突出培根铸魂,启智润心,确保线上线下同质等效。成立以校党委书记为组长的党建宣传工作专班,及时发布权威信息,广泛普及防疫知识,及时回应关切,引导和激励全校师生员工打赢疫情防控攻坚战。



四个专栏,壮大正能量
平台内容设置“战疫”通知、“战疫”新闻、“战疫”最美身影、“战疫”微课堂四个专栏。及时发布疫情防控政策法规、通知、有效防控措施等内容,加强舆论引导,坚定师生在校统一领导下战胜疫情的决心。通过战疫日记、原创 MV、记录短片等宣传形式讲好抗疫故事,先后总结宣扬了“最美志愿者服务团队、最美安保团队、最美后勤团队”以及“最美党团员、最美志愿者、最美辅导员”等一批先进群体和个人,充分展现了师生员工舍家忘我、甘于奉献的精神风貌。发挥思政课堂教育主阵地作用,聚焦“德智美体劳”五育并举,推出涵盖思想领航、防疫科普、心理防护、学业辅导、就业指导等 10 个专题 “战疫系列微课”,引导学生坚定理想信念、弘扬抗疫精神、提振必胜信心。



五项活动,提振精气神
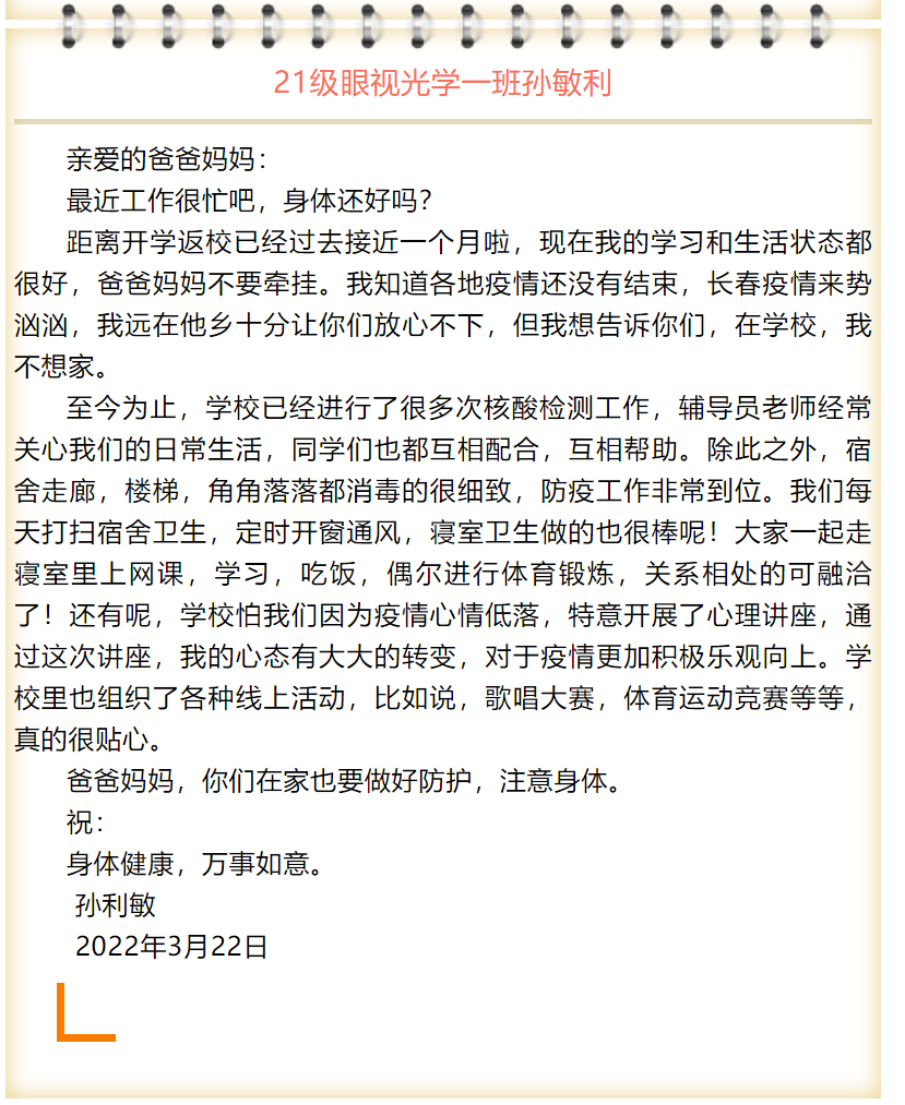
开展以“红色领航铸魂众志成城战疫”系列“艺起战疫(艺术作品,美术、书法、摄影、视频歌曲、新媒体作品等)、教师校友云问候,静态管理多彩生活、一封家书报平安、云上声音治愈心灵”为内容的五项活动,展示师生静默管理状态下的“宅”寝生活,以新颖的表现手法为疫情防控宣传工作增添活力和色彩。举办线上“书香与你共战疫”精品图书阅读、“科技强国,未来有我”专家科普讲座、“抗疫有我,吉林加油”抗疫书画展和演讲比赛、优秀爱国主义影片展映等文化活动;组织开展“让党(团)旗飘扬,让青春闪光”主题党(团)日活动,组织“抗疫有我、请党放心”入党宣誓,激发师生“勠力同心,战胜疫魔”的政治热情。精心打造《情暖电台》,通过音频方式为师生服务,声音传递温暖、情感消除恐惧,集聚“心”力量,筑牢“心”防线。(作者:长春科技学院 高芳 佟风华)






原文链接:https://mp.weixin.qq.com/s/cOawEVyQV2VzC-Zgxy8PoA