一、人才培养目标
人力资源管理专业积极响应学校培养优秀应用型人才的要求,致力于培养德、智、体、美、劳全面发展,具有良好的思想政治素质和人文素养,掌握经济学、管理学等方面的基本理论,熟悉我国劳动法律及相关政策,具备工作分析、员工招聘与选拔、绩效考评与激励、薪酬福利管理、员工培训与技能开发、员工关系管理等专业核心能力,同时掌握计算机信息系统应用等相关知识与技能的、富有创新精神,能够在政府机构、企事业单位、社会团体、咨询服务机构等单位从事人力资源管理工作以及服务地方经济发展的应用型专门人才。
二、专业主要课程
人力资源管理专业课程设置以“响应国家政策、适应市场需求、推动专业发展、帮助学生成人成才”为依据,结合人力资源管理专业人才培养目标,设置了:人力资源管理学科导论、人力资源管理概论、人力资源规划、招聘与甄选、绩效管理、薪酬管理、员工关系管理、社会保障学、培训与开发、组织行为学、企业文化、档案管理、劳动经济学、跨文化人源管理、领导学、管理沟通、企业战略管理、数智化人力资源管理等专业理论课程。同时打造了《绩效管理》《薪酬管理》《人力资源规划》《社会保障学》《行政管理》等课程思政项目,课程基于协同育人视角,不断创新授课理念和教学方法,找到专业课程的知识点和思政教育契合点,把思政教育通过专业知识找到有效载体,针对每位学生的学习状态和思想状态,因材施教、对症下药,及时解决学生的知识和思想困惑,培养学生的专业精神和职业伦理。

在专业技能方面开展了:企业模拟经营实训、工作分析课程设计、人力资源管理模拟实训、人力资源规划模拟实训、企业招聘模拟实训,加强人力资源管理专业学生的实践技能。


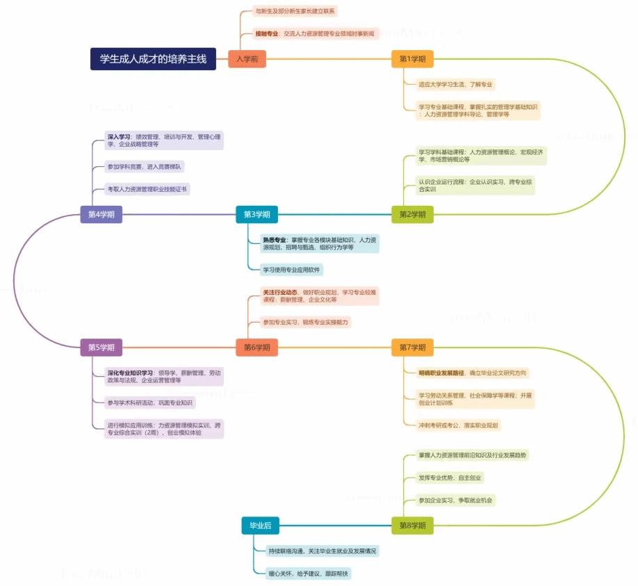
三、人才培养模式
人力资源管理专业经过多年探索,在人才培养模式上以培养学生成人成才为为主线,校-政-行-企,四方协同育人为特色,将人才培养方案与课程思政、职业证书、学科竞赛、第二课堂相融合五个维度融合,形成了“一条主线,四方协同,五维融合”的专业育人特色。



并同长春市劳动人事争议仲裁院、长春市人力资源服务行业协会、吉林省阿满食品有限公司、长春龙天华尔人力资源服务外包有限公司、吉林省红海人力资源有限公司等共建实践基地,为学生提供实习和实训机会。这不仅可以增强学生的实践能力,同时也为他们提供了与企业直接接触和了解行业运作的机会。

四、师资队伍
人力资源管理专业现有教师12人,其中教授2人,副教授7人;硕士生导师1人,3人拥有博士学位。2人担任吉林省企业人力资源管理师考评员,4人为吉林省政府采购评审专家,3人被聘为长春市劳动人事争议兼职仲裁员。专业拥有吉林省优秀教师1人,吉林省教学新秀1人,长白山技能名师1人,1人获得吉林省教学竞赛一等奖。
五、学生优势发展
人力资源管理专业与长春市劳动人事争议仲裁院、长春市人力资源服务行业协会开展“校-政-行-企”合作共建,为学生提供实习及就业机会。学生毕业后可在政府机关、社会组织从事人员招聘、甄选、培训、档案管理等工作;在企事业单位从事人力资源规划、招聘与配置、培训与开发、绩效管理、薪酬福利管理、员工关系管理等工作;还可以在具备一定工作经验的基础上自主创业成立人力资源管理咨询公司,开展人力资源管理咨询、人力资源培训、人力资源猎头服务、薪酬数据服务等业务。毕业生也可以考取工商管理、行政管理等专业硕士研究生,继续深造。

长春科技学院人力资源管理专业通过与企业合作开展实践项目、建立实践教学基地等方式,学生有更多的机会参与真实的企业环境和业务场景,锻炼自己的实践能力和职业素养。通过强化创新创业教育、开展创新创业课程和实践活动,学生的创新思维、创业意识和创业能力得到了培养,涌现出了一批优秀的创业团队和项目。2019级宋尧团队《智能医药保健盒—致力于解决老人安全用药问题》获批国家级大学生创新创业项目;2019级侯亚男、高佳怡创办的吉林省佰鸿人力资源服务有限公司已经为10余家企业提供人力资源服务;2021级傅程凯团队的《榫卯玩具—做中国人自己的乐高》获得第十八届“挑战杯”全国大学生课外学术科技作品竞赛“卫星级”奖项。2021级冯晓胤团队的《人力资源服务助力乡村振兴》项目获得吉林省人力资源服务业创新创业大赛三等奖。


通过引入行业导师制度、建立多元评价体系等方式,学生的专业知识、技能和综合素质得到了全面提升,学生的综合素质和就业竞争力得到了显著增强,人才培养质量得到了提高。近三年,获得全国大学生人力资源管理知识技能竞赛东北赛区一等奖、吉林省云管理大赛一等奖、吉林省大学生人力资源管理技能挑战赛一等奖、人力资源案例大数据分析网络大赛(吉林赛区)一等奖等荣誉。



六、学生就业状况
人力资源管理专业2020-2023届毕业生就业岗位以人力资源相关岗位为主,占比为43.64%。 就业前五的行业为:信息传输、计算机服务和软件业,金融业,居民服务和其他服务业,制造业,教育业,就业岗位以人力资源相关岗位为主,薪酬水平主要区间为5000-8000元。
人力资源管理专业大力推进服务国家战略就业价值引领,主动对接吉林省“一主六双”高质量发展战略,不断优化毕业生就业的区域结构和行业布局。 2020-2023届毕业生赴“一带一路”沿线地区、京津冀地区、黄河流域地区、西部地区和粤港澳大湾区等国家重点区域就业的人数分别为171人、29人、20人、7人和6人,为国家经济建设和区域发展提供了有力人才支持。
人力资源管理专业通过实施“政校行企”协同育人模式优化课程体系和教学方式方法,教学效果和人才培养质量显著提高。专业考研率逐年提升,近三年共有15名同学分别考取扬州大学、南京财经大学、沈阳师范大学、黑龙江大学、河北大学等高校硕士研究生。许多毕业生成功进入政府机关、及知名企业,实现了自己的职业规划和发展目标。如2021届毕业生周国林在仪征市公安局食品药品和环境犯罪侦查大队负责警务人事工作、2020届毕业生江炜程在无锡市市政公用产业集团有限公司担任团委副书记、2019届毕业生赵少捷在小红书科技有限公司总部担任人事专员、2020届毕业生温淳在中国华能集团吉林分公司人事处负责薪酬管理工作。