智能制造学院轨道交通信号与控制专业介绍
长春科技学院智能制造学院轨道交通信号与控制专业,是一门涉及到轨道交通信号控制系统、轨道交通通信技术、轨道交通信号自动控制等方面的工程应用学科。
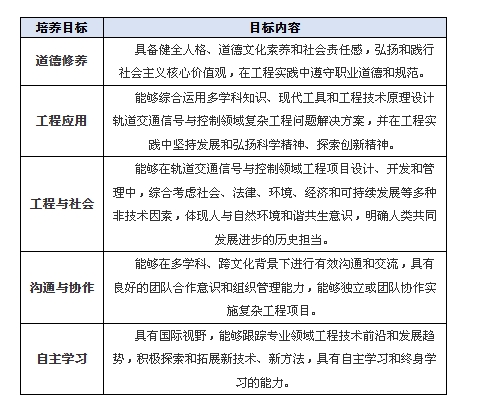
1.培养目标
轨道交通信号与控制专业培养适应社会主义现代化建设和地方经济发展需要,德智体美劳全面发展,具有良好的道德文化素养、扎实的专业基础知识和较强的社会责任感,能在轨道交通信号与控制及相关领域从事工程设计、装备制造、技术开发、运行维护和管理等工作的高素质应用型工程人才。
学生在毕业5年后应达到以下培养目标:

2.主干课程
轨道专业导论、计算机网络与通信技术、通信与信号系统、车站信号与计算机连锁、轨道交通信号基础设备、列车运行自动控制、电路、电子技术、计算机原理接口及控制技术、自动控制原理、区间信号自动控制、检测技术、供配电技术等课程。
专业核心课程包括:《轨道交通信号控制系统》、《轨道交通通信技术》、《轨道交通信号与控制》、《城市轨道交通CBTC信号系统》等。这些课程主要涵盖了轨道交通信号控制系统的设计、实践和信号与通讯设备维护等方面的应用知识、技能及技术。
修业年限四年,授予工学学士学位。
3.师资队伍
轨道交通信号与控制专业的师资力量雄厚,教师队伍中有博士、硕士,其中不乏有知名专家学者。他们在多年的教学、研究和实践方面具有丰富的经验,能够为学生提供良好的学习环境和指导。
专业现有专任教师5人,其中教授2人,讲师1人,助理讲师2人,专任教师中有吉林省一流优秀教学团队及省科技进步奖科研团队成员、有吉林省优秀专利发明人、长春科技学院教学新秀。
有外聘教师11人,其中有来自企业的高级技术人员和来自其他高等院校的中级以上职称的优秀教师,职称结构有教授3人,副教授4人,讲师2人,高级工程师2人,能够很好地满足专业教学需求;专业现建设有院级优质“省一流课”及在线开放课程。
4.竞赛及认证
专业一贯注重加大学科竞赛引导、扶持及培训力度,鼓励师生积极参加相关学科竞赛,通过比赛的锻炼提高专业学术水平,取得了卓有成效的成果。先后获得大学生创业计划“挑战杯”大赛省级二等奖2项;“互联网+”大学生创新创业比赛省级二等奖1项、三等奖4 项;全国大学生工程训练综合能力竞赛吉林省选拔赛三等奖3项;吉林省大学生电子设计竞赛二等奖1项、三等奖2项;申报大学生创新创业训练项目 5项,其中国家级 2项,省级 3项。丰富多彩的科技创新活动为大学生的创新能力培养搭建了平台。


第七届“互联网+”省赛铜奖


第八届“互联网+”省赛铜奖
2022年学院举办的“互联网+”大学生创新创业大赛中,专业教师指导学生参加“互联网+智慧校园”及“互联网+农业”项目取得11个三等奖。



指导老师—杨盛博、部分获奖学生证书
5.实习基地
轨道交通信号与控制专业重视实践教学,学生在校期间将参与多项实践教学活动,如:轨道交通信号控制系统的仿真实验、轨道交通信号控制系统的设计与实现、城市轨道交通规划与设计等,这些实践教学活动有助于提高学生的实际操作能力和解决实际问题的能力。
专业现有校内轨道交通信号控制实训室等4个专业实训实习室,实训设备总值200多万元,目前待建三个自动售检票、站务、票务实训实习室(正在落实中);校外目前有三个实训、实习基地,江苏德创、长春市轨道交通集团、吉林省金冠电气集团股份公司;待建的一个。现有长春市轨道交通集团、苏州德创测控科技有限公司等校外实训基地、吉林省金冠电气集团股份公司,每个实训基地可接纳至少50人的实习实训。

专业教师在中车集团长春轨道交通客车公司参观调研

2018级轨道1-2班及教师在金冠集团实习

2020级轨道1班长春轻轨3号线滑雪场站停车场 配电段认识实习

轨道交通认识实习 信号检修实训


道岔仿真实验台 微机联锁实训室

轨道交通信号/沙盘仿真模拟实验室
6.就业情况
随着城市轨道交通的不断发展,轨道交通信号与控制专业的就业前景越来越广阔。毕业生可在地铁、高铁等轨道交通企事业单位、轨道交通工程设计院等单位从事轨道交通信号与控制系统的设计、研发、测试、维护等工作。
本专业自2013年成立,到目前近十年的毕业学生与在校学生总数近1200人,其中毕业学生就业率达到92%,近三年由于疫情的影响,其就业率也达到了86%,毕业生已遍布全国各地,有15人参加考研,其中7人被“211”“985”等高校录取为硕士研究生。

7.专业特色
轨道交通信号与控制专业是自动化大类下的特设专业,为了适应我国轨道交通事业的快速发展对铁路信号技术和管理人才的迫切需求,本专业培养以自动控制原理为基础,了解自动控制系统、计算机、通信网络等控制手段和技术,具有轨道交通信号与控制领域的宽厚的基础理论和广泛的专业知识,系统地掌握轨道交通信号与控制领域的基本理论和工程应用技术的专门人才。
该专业涵盖了自动控制理论、轨道交通控制技术、计算机、检测技术等方面的基础理论、专门知识与基本技能,以及高速铁路、客运专线、既有铁路、地铁及城市轨道交通领域的信号控制的原理和方法,毕业生可在铁路、城市轨道交通、电子、信息、仪表等领域从事系统运行、自动控制、信息处理、试验分析、研制开发与设计、运营维护管理等工作,也可在高校、研究院所的教学和科学研究工作。
本专业以交通运输工程、控制科学与工程、信息与通信工程、计算机科学与技术等学科理论为基础,以铁路与城轨为专业发展方向,培养适应轨道交通信号工程及其相关领域生产和管理一线所需要的工程应用型人才为目标。
本专业以服务国家城市轨道交通、铁路交通、城际铁路、高铁等行业及相关轨道交通产业为宗旨,为企业做好人才储备、人才发展、企业人才培养专业模块定向打造,为轨道交通行业的人力资源提供优质人才。
8.学科发展
随着智能制造技术及产业的不断发展,轨道交通信号与控制专业也在不断地快速发展。未来,该专业将继续注重学生的实践能力和创新能力的培养,引导学生关注智能制造领域及轨道交通信号与控制专业相关产业链的新技术和新应用,打造实用型工程应用技术人才,为轨道交通信号与控制领域的发展做出更大的贡献。