妙笔康思
导图领航
康复专业竞赛
为提升学生专业素养,医药学院举办的学术能力综合评比活动圆满结束。活动通过实验报告、课程作业、专业绘图三大板块,从规范性、创新性等多维度全面考察学生学术研究、日常学习与专业表达能力。由康复学专业教师及优秀学长学姐组成评审团,以保证评选公平公正,为学生搭建了展示专业能力的优质平台。


实验报告
第一名
24级康复学2班张晓彤

第二名
24级中医学14班夏振情
24级康复治疗学2班辛丹


第三名
23级中医学2班赵子涵
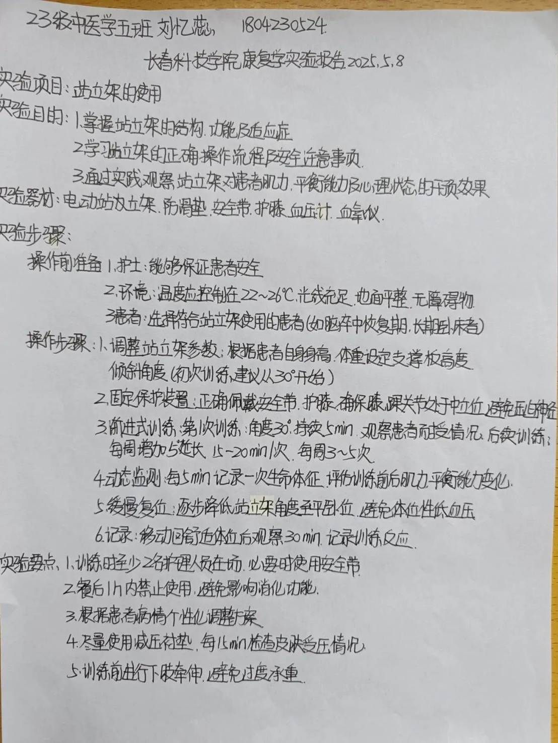
23级中医学5班刘忆蕊
23级中医学14班娄艺珍



课程作业
第一名
22级康复治疗学2班韩一萌

第二名
22级康复治疗学2班吴晓莹
22级康复治疗学2班刘浩楠


第三名
24级康复治疗学2班李天琪
22级康复治疗学2班叶思彤
22级护理学5班刘佳钰


专业绘图
第一名
22级康复治疗学2班颜熙

第二名
24级康复治疗学2班张嶷尹
22级康复治疗学2班杨雅婷


第三名
24级护理学4班刘同杰
24级护理学4班杨淑
23级护理学2班孔思思



活动虽已结束,但学术探索永无止境。希望同学们以此次活动为起点,保持严谨治学态度,深化理论实践结合,勇于创新突破,在专业领域发光发热,共同营造浓厚学术氛围。